2020年期盼已久的315晚会原定于3月15日因为一场突如其来的新冠肺炎疫情推迟了4个月,7月16日晚8点CCTV2财经频道现场直播。从1991年至今,每年的315晚会都会曝光一些违背社会道德理念和侵犯消费者权益的案例和商家,新闻一线记者深入调查,揭露不良商家最黑暗的一面,引起相关部门的重视,还消费者应有的权益,成为目前最有权威的曝光平台。接下来就让我们总结一下2020年315曝光了哪些问题。1.喝了“敌敌畏”的海参(青岛恒生源集团有限公司)山东即墨海参养殖户,为了不影响海参生长,扼杀养殖区里其他生物,竟然往养殖区里投放剧毒农药"敌敌畏",资料显示海参的抗毒药性和耐药性要比其他水生生物强,所以剧毒农药能杀死其他水生生物,却杀不死海参。而且污染的海水不经过处理直接排入大海,严重污染海洋环境。试想平时公认的大补品,竟然是喝敌敌畏长大的,吃过以后,人体体内究竟有多少农药残留...另外还曝光了海参批发行业的黑色产业链,南方海水水温高,海参生长周期短,价格便宜,北方海水水温低,海参生长周期长,价格昂贵,所以许多加工厂用南方海参冒充北方海参,根据添加剂成分的多少,决定海参的价格!
2. 汉堡王"偷工减料""偷梁换柱"更改保质期(汉堡王食品)大名鼎鼎的汉堡王出售的汉堡,制作清单规定的食材数量和出售给消费者的存在严重的缺斤短两,制作清单规定的西红柿数量3片,芝士3片,到手的却只有1片...更严重的是为了节约成本给过期的面包换标签,由过期食品秒变为新鲜,直接售卖给消费者。
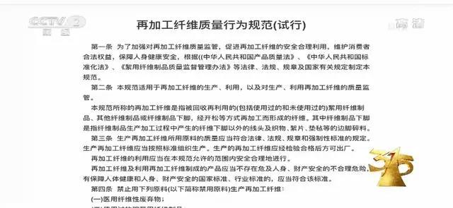
3.毛巾的生产原料居然是废物再生资源(上海永亮毛巾纺织品有限公司、南阳三宇毛巾厂)平时最常用的毛巾、浴巾的生产原料居然是回收的废旧衣物,不经过消毒漂洗,直接打碎,开花再包装,直接供货毛巾加工厂当作生产原料,生产场面让人触目惊心,灰尘,杂质,各种污渍...翻新加工后居然是每天和我们接触最亲密的毛巾,让人瞠目结舌。
汽车行业的快速发展,确实给人们出行提供了很多方便。尤其是近几年国产车的崛起,也看到不单依赖进口,自主发展的苗头。也出现一批国产神车,如:比亚迪、奇瑞、吉利...价格合理,耐用。但是这让人方便的汽车却成为头疼的不方便。这次曝光的宝骏560变速箱故障问题,在毫无征兆的情况下,变速箱故障频发,车辆失速,而且更换维修后还是同样的问题,甚至生产商召回还是解决不了,过保修期还要车主自费支付高昂的维修费用。让人为国产车的品质质疑,让车主心寒。
现在的房价居高临下,辛辛苦苦赚钱买的房子,却成为水帘洞。"万科"地产的精装修房子频频漏水,是装修质量有问题?还是市场监管不严格?令人深思。
6.美容推销像割韭菜,消费者成"小白鼠"(可诺丹婷美容院)打着免费送的幌子晃悠顾客进店,店员,店长,经理扒门缝,蹲墙角,想方设法偷听相互配合,忽悠办卡享受折扣价,套路消费者。诱导无经济收入的学生借网贷消费,形象的把顾客比作任人宰割的"小白鼠"把拉拢顾客消费比喻"割韭菜"
7."趣头条"虚假广告满天飞,并没有那么有趣(趣头条)打开趣头条,虚假广告满天飞"快速减肥""快速赚钱""边玩手机边赚钱"...只要有钱,任何产品都可以登上首页,哪怕是没有资质都可以通过包装公司"套户"更让人不相信的是为了躲避监管,手机赚钱的名义背后居然是网络赌博。
8.你身边的窃贼--手机APP,时刻都在泄露你的个人信息。(SDK手机插件)手机APP是每部手机都不可缺少的,但是可曾想过,每天手机的聊天记录,通话记录每天时时刻刻被人监视着的感觉,就像一双眼睛无时无刻都在盯着你。涉及的公司有上海氪信信息技术有限公司和北京招财旺旺信息科技有限公司,涉及的软件国美易卡、遥控器、91速购、天天回收、动态壁纸、家长帮...
打着利用课余时间考证,承诺"考不过退费""100%保障报名通过"签协议时引导学员尽量不看服务协议具体内容,甚至为了不留下证据,领导不让员工在官方平台回复客户任何消息,客户一旦交上钱,退钱无望。
多家企业的违规违法行为被曝光,部分涉事企业也连夜做出回应。
在这一系列的行业乱象及违法违规品牌被曝光中,其中“山东即墨养海参整箱投放敌敌畏”“汉堡王使用过期食材,篡改保质期”“高阳永亮牌毛巾使用旧衣裤、旧内衣、旧袜子未消毒直接打碎进行加工”等受到了大家会重点关注。这些危及到消费者自身健康的产品安全问题令大家毛骨悚然,产品安全问题仍然是重中之重,不容忽视!
严守产品安全的底线,保障消费者的生命健康安全,是每个企业的使命。 湖北江赫医用材料有限公司是中国大型医材生产企业,从事于医用卫材行业已经有30年的历史,是中国医用卫材行业出口十强企业之一,公司是同行业最早通过ISO国际质量管理体系、CE认证的企业之一。

保障消费者的健康安全,正如我们江赫集团的使命:保障医疗安全,呵护健康生活,绽放品牌魅力。
2020年期盼已久的315晚会原定于3月15日因为一场突如其来的新冠肺炎疫情推迟了4个月,7月16日晚8点CCTV2财经频道现场直播。从1991年至今,每年的315晚会都会曝光一些违背社会道德理念和侵犯消费者权益的案例和商家,新闻一线记者深入调查,揭露不良商家最黑暗的一面,引起相关部门的重视,还消费者应有的权益,成为目前最有权威的曝光平台。接下来就让我们总结一下2020年315曝光了哪些问题。
1.喝了“敌敌畏”的海参(青岛恒生源集团有限公司)
山东即墨海参养殖户,为了不影响海参生长,扼杀养殖区里其他生物,竟然往养殖区里投放剧毒农药"敌敌畏",资料显示海参的抗毒药性和耐药性要比其他水生生物强,所以剧毒农药能杀死其他水生生物,却杀不死海参。而且污染的海水不经过处理直接排入大海,严重污染海洋环境。试想平时公认的大补品,竟然是喝敌敌畏长大的,吃过以后,人体体内究竟有多少农药残留...另外还曝光了海参批发行业的黑色产业链,南方海水水温高,海参生长周期短,价格便宜,北方海水水温低,海参生长周期长,价格昂贵,所以许多加工厂用南方海参冒充北方海参,根据添加剂成分的多少,决定海参的价格!


2. 汉堡王"偷工减料""偷梁换柱"更改保质期(汉堡王食品)
大名鼎鼎的汉堡王出售的汉堡,制作清单规定的食材数量和出售给消费者的存在严重的缺斤短两,制作清单规定的西红柿数量3片,芝士3片,到手的却只有1片...更严重的是为了节约成本给过期的面包换标签,由过期食品秒变为新鲜,直接售卖给消费者。
3.毛巾的生产原料居然是废物再生资源(上海永亮毛巾纺织品有限公司、南阳三宇毛巾厂)
平时最常用的毛巾、浴巾的生产原料居然是回收的废旧衣物,不经过消毒漂洗,直接打碎,开花再包装,直接供货毛巾加工厂当作生产原料,生产场面让人触目惊心,灰尘,杂质,各种污渍...翻新加工后居然是每天和我们接触最亲密的毛巾,让人瞠目结舌。



汽车行业的快速发展,确实给人们出行提供了很多方便。尤其是近几年国产车的崛起,也看到不单依赖进口,自主发展的苗头。也出现一批国产神车,如:比亚迪、奇瑞、吉利...价格合理,耐用。但是这让人方便的汽车却成为头疼的不方便。这次曝光的宝骏560变速箱故障问题,在毫无征兆的情况下,变速箱故障频发,车辆失速,而且更换维修后还是同样的问题,甚至生产商召回还是解决不了,过保修期还要车主自费支付高昂的维修费用。让人为国产车的品质质疑,让车主心寒。


现在的房价居高临下,辛辛苦苦赚钱买的房子,却成为水帘洞。"万科"地产的精装修房子频频漏水,是装修质量有问题?还是市场监管不严格?令人深思。

6.美容推销像割韭菜,消费者成"小白鼠"(可诺丹婷美容院)
打着免费送的幌子晃悠顾客进店,店员,店长,经理扒门缝,蹲墙角,想方设法偷听相互配合,忽悠办卡享受折扣价,套路消费者。诱导无经济收入的学生借网贷消费,形象的把顾客比作任人宰割的"小白鼠"把拉拢顾客消费比喻"割韭菜"


7."趣头条"虚假广告满天飞,并没有那么有趣(趣头条)
打开趣头条,虚假广告满天飞"快速减肥""快速赚钱""边玩手机边赚钱"...只要有钱,任何产品都可以登上首页,哪怕是没有资质都可以通过包装公司"套户"更让人不相信的是为了躲避监管,手机赚钱的名义背后居然是网络赌博。

8.你身边的窃贼--手机APP,时刻都在泄露你的个人信息。(SDK手机插件)
手机APP是每部手机都不可缺少的,但是可曾想过,每天手机的聊天记录,通话记录每天时时刻刻被人监视着的感觉,就像一双眼睛无时无刻都在盯着你。涉及的公司有上海氪信信息技术有限公司和北京招财旺旺信息科技有限公司,涉及的软件国美易卡、遥控器、91速购、天天回收、动态壁纸、家长帮...





打着利用课余时间考证,承诺"考不过退费""100%保障报名通过"签协议时引导学员尽量不看服务协议具体内容,甚至为了不留下证据,领导不让员工在官方平台回复客户任何消息,客户一旦交上钱,退钱无望。

多家企业的违规违法行为被曝光,部分涉事企业也连夜做出回应。
在这一系列的行业乱象及违法违规品牌被曝光中,其中“山东即墨养海参整箱投放敌敌畏”“汉堡王使用过期食材,篡改保质期”“高阳永亮牌毛巾使用旧衣裤、旧内衣、旧袜子未消毒直接打碎进行加工”等受到了大家会重点关注。这些危及到消费者自身健康的产品安全问题令大家毛骨悚然,产品安全问题仍然是重中之重,不容忽视!
严守产品安全的底线,保障消费者的生命健康安全,是每个企业的使命。
湖北江赫医用材料有限公司是中国大型医材生产企业,从事于医用卫材行业已经有30年的历史,是中国医用卫材行业出口十强企业之一,公司是同行业最早通过ISO国际质量管理体系、CE认证的企业之一。
保障消费者的健康安全,正如我们江赫集团的使命:保障医疗安全,呵护健康生活,绽放品牌魅力。